library(ggplot2)
library(extraDistr)
set.seed(123)※ この記事は、R言語 Advent Calendar 2025の11日目の記事です。
先日から、『パラドックスで学ぶ統計学—相反する分析結果に向き合う—』(岩崎学・川崎玉恵 [著], 共立出版, 2025)を読み始めました。第1章に取り上げられているのが「モンティ・ホール問題」で、基本のモンティ・ホール問題のほか、さまざまな変形・拡張版も紹介されています。そのひとつとして1.5.5小節で紹介されているのが「n個の扉」版です。そこで、この「n個の扉」のシミュレーションをやってみることにしました。
なお、別の変形版モンティ・ホール問題については、2023年のR言語 Advent Calendar 24日目の記事として、@yamamiさんが「【R】司会者の選ぶ箱が偏った時のモンティ・ホール問題」という記事を書いておられます。
通常のモンティ・ホール問題のシミュレーション
「n個の扉」の前に、まずは通常の(3個の扉)のモンティ・ホール問題のシミュレーションからやっていきます。
Rを使っていきますので、グラフ作成のためにggplot2パッケージを、カテゴリカル分布の乱数を使うためにextraDistrパッケージを読み込みます。また、擬似乱数を固定します。
関数定義
モンティ・ホール問題をシミュレートする関数を定義します。当たり扉はsample関数で抽出してもよいのですが、当たり扉が偏る場合に拡張できるようにrcat関数を使用しました。
# モンティ・ホール問題をシミュレートする関数
# 引数:
# select: 出場者が選ぶ扉の番号
# switch: 司会者が扉を開けた後、スイッチするか
# 返り値: logical, 当たりならばTRUE、外れならばFALSE
monty_hall <- function(select = 1, switch = TRUE) {
if (select < 1 | select > 3) {
stop("select は 1〜3 の範囲でなければなりません。")
}
# 扉の枚数は3枚
n <- 3L
doors <- 1:n
# 当たりの確率はどの扉も同じとする
p <- rep(1 / n, n)
# 当たりの扉をカテゴリカル分布から抽出する
car <- rcat(1, p)
# 司会者が開ける扉を決定する
if (select == car) {
# 出場者が当たりを選んでいた場合、
# 外れ扉の中からランダムに1枚開ける
open <- sample(doors[doors != car], 1)
} else {
# 出場者が外れを選んでいた場合は、残りの外れ扉を開ける
open <- doors[doors != select & doors != car]
}
# 出場者が最終的に選ぶ扉を決定する
if (switch) {
# スイッチするときは、開いていない扉を選ぶ
final_select <- doors[doors != select & doors != open]
} else {
# スイッチしないときはそのまま
final_select <- select
}
# 最終的に選んだ扉が当たりかどうかを返す
return(final_select == car)
}実行例
実行してみます。まずは、扉1を選択して、その後スイッチするという設定です。
monty_hall(select = 1, switch = FALSE)
## [1] FALSEもう一度実行してみます。扉2を選択して、スイッチはしません。
monty_hall(select = 2, switch = TRUE)
## [1] TRUEシミュレーション
では、当たる確率をシミュレーションで推定します。扉1を選択して、その後スイッチするという設定で、100000回繰り返します。
n_sim <- 100000
replicate(n_sim, monty_hall(select = 1, switch = TRUE)) |>
mean()
## [1] 0.66688おおよそ理論値(2/3)に近い値が得られました。
扉1を選択して、その後スイッチしないという設定でもやってみます。
replicate(n_sim, monty_hall(select = 1, switch = FALSE)) |>
mean()
## [1] 0.33288こちらも理論値(1/3)に近い値となりました。
グラフ
繰り返しにしたがって、当たりの割合がどのように変化していくのかを見てみました。赤色の点線が理論値です。
n_sim <- 10000
data.frame(x = 1:n_sim,
y = replicate(n_sim, monty_hall(select = 1, switch = TRUE))) |>
ggplot(aes(x = x, y = cumsum(y) / x)) +
geom_line(colour = "blue") +
geom_hline(yintercept = 2 / 3, linetype = "dashed", colour = "red") +
ylim(0, 1) +
labs(x = "シミュレーション回数", y = "当たりの割合") +
theme_classic(base_family = "Noto Sans JP", base_size = 10)
シミュレーション回数が増えるにしたがって理論値に近づいていきます。
「n個の扉」の場合
次に、扉がn枚あり、司会者がr枚の外れ扉を開けるという設定のシミュレーションをやってみます。まずはその関数を定義します。あまり最適化していないので、遅いかもしれません。
# モンティ・ホール問題をシミュレートする関数
# 扉がn枚あり、司会者がr枚の外れ扉を開ける場合
# 引数:
# n: 扉の数
# r: 司会者が開ける扉の数 (r <= n - 2)
# select: 出場者が選ぶ扉の番号
# switch: 司会者が扉を開けた後、スイッチするか
# 返り値: logical, 当たりならばTRUE、外れならばFALSE
monty_hall_n <- function(n = 3L, r = n - 2L,
select = 1L, switch = TRUE) {
if (n < 3) {
stop("n >= 3 でなければなりません。")
}
if (r < 1 | r > n - 2) {
stop("1 <= r <= n - 2 でなければなりません。")
}
if (select < 1 | select > n) {
stop("1 <= select <= n でなければなりません。")
}
# 扉の枚数はn枚
doors <- 1L:n
# 当たりの確率はどの扉も同じとする
p <- rep(1 / n, n)
# 当たりの扉をカテゴリカル分布から抽出する
car <- rcat(1, p)
# 司会者が開ける扉の候補
# 当たりと出場者の選択以外
can_door <- setdiff(doors, c(car, select))
# 司会者が開ける扉を決定する
if (length(can_door) == 1) {
# 候補が1個のときはそれに決定
open <- can_door
} else {
# 2個以上のときはランダムにr個を開ける
open <- sample(can_door, r)
}
# 出場者が最終的に選ぶ扉を決定する
if (switch) {
# スイッチするとき
# スイッチ先の候補は、最初の選択と空いている扉以外
can_door <- setdiff(doors, c(select, open))
if (length(can_door) == 1) {
# 候補が1個のときはそれに決定
final_select <- can_door
} else {
# 候補が複数あれば、ランダムに選ぶ
final_select <- sample(can_door, 1)
}
} else {
# スイッチしないときはそのまま
final_select <- select
}
# 最終的に選んだ扉が当たりかどうかを返す
return(final_select == car)
}扉が4枚で、出場者は扉1を選択し、司会者は2個の扉を開け、出場者はその後スイッチするという設定でシミュレーションを実行し、当たり確率を推定します。
n_sim <- 100000
replicate(n_sim, monty_hall_n(n = 4, r = 2,
select = 1, switch = TRUE)) |>
mean()
## [1] 0.7513本の説明によると、n 枚の扉があり、r 枚の外れ扉を開ける場合の当たりの確率の理論値は (n - 1) / {n(n - r - 1)} です。したがって、n = 4, r = 2 のときの当たり確率は (4 - 1) / {(4 * (4 - 2 - 1)} = 3/4 です。シミュレーションの結果は、理論値に近い値でした。
nを順番に変えてシミュレーション
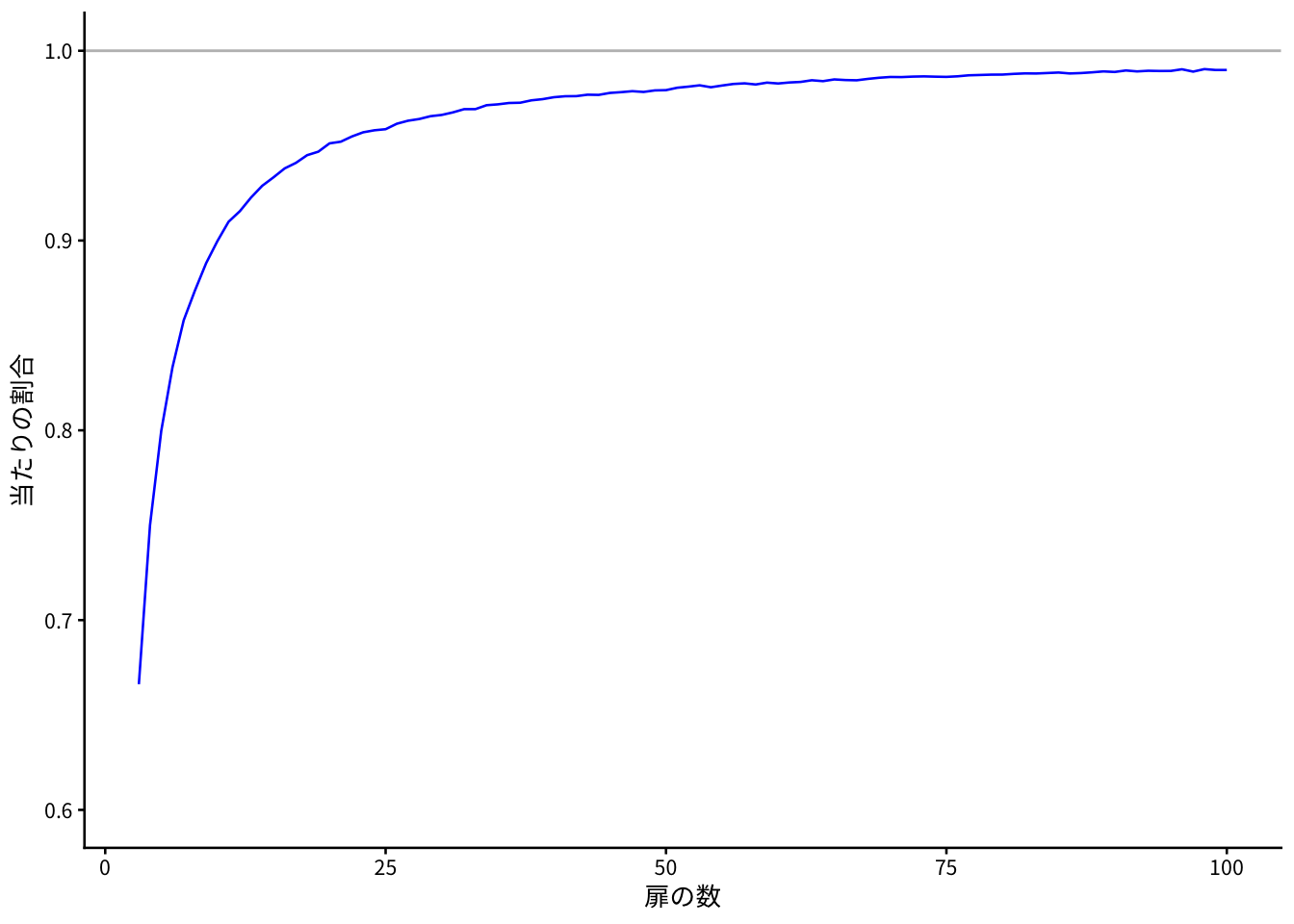
n を 3, 4,.., 100と変化させ、r は n-2 としたときの当たりの割合をグラフで表示します。
繰り返しは、parallelパッケージのmclapply関数を使用して並列化しています。この関数はforkを使っているので、Windowsでは動作しません。
library(parallel)
# シミュレーション用の関数を定義します
# 引数:
# n: 扉の数
# select: 出場者が選ぶ扉の番号
# switch: 司会者が扉を開けた後、スイッチするか
# n_sim: ひとつのnについての繰り返し回数
# 返り値: numeric, 当たりの割合
sim_fun <- function(n, select = 1, switch = TRUE, n_sim = 100000) {
replicate(n_sim, monty_hall_n(select = select, switch = switch,
n = n, r = n - 2)) |>
mean()
}
# mclapplyで並列化
n <- 3:100
result <- mclapply(n, function(n) sim_fun(n),
mc.cores = detectCores()) |>
unlist()
data.frame(n = n, pr = result) |>
ggplot(aes(x = n, y = pr)) +
geom_line(colour = "blue") +
geom_hline(yintercept = 1, linewidth = 0.5,
colour = "gray") +
ylim(0.6, 1) +
labs(x = "扉の数", y = "当たりの割合") +
theme_classic(base_family = "Noto Sans JP", base_size = 10)
理論値の(n-1)/nに近い値になっているようです。